欢迎访问《健康发展与政策研究》官方网站,今天是
健康产业

公立医院医疗机构自行研制体外诊断试剂的发展现况及政策建议

  • 沈士祺 ,
  • 谢泽宁 ,
  • 刘志刚 ,
  • 孙斌
展开
  • 上海交通大学医学院附属瑞金医院,上海 200025

沈士祺,中级经济师,硕士,主要从事医院管理相关研究,

Office editor: 王瑾

收稿日期: 2024-07-11

  修回日期: 2024-10-08

  网络出版日期: 2025-05-19

基金资助

上海市卫生健康委员会2024年卫生健康政策研究课题科研项目(2024HP23)

上海交通大学医学院附属瑞金医院广慈课题科研项目(KY2023654)

上海交通大学医学院附属瑞金医院人才培育之星项目(2024PY154)

Development status and policy recommendations of in-house in vitro diagnostic reagents by public hospitals in China

  • SHEN Shiqi ,
  • XIE Zening ,
  • LIU Zhigang ,
  • SUN Bin
Expand
  • Ruijin Hospital, Shanghai Jiao Tong University School of Medicine, Shanghai 200025, China

Received date: 2024-07-11

  Revised date: 2024-10-08

  Online published: 2025-05-19

摘要

医疗机构自行研制体外诊断试剂(以下简称“自制试剂”)的研发与应用对于医院临床诊断和治疗具有重要作用,是公立医院高质量发展的重要路径。本文梳理对比了国内外相关地区的管理政策,对2021年《医疗器械监督管理条例》实施以来国内医疗机构自制试剂试点工作开展情况和上海交通大学医学院附属瑞金医院的试点工作经验进行总结,指出当前实践过程中存在的检验主体能力、验证标准、产品转化和定价体系等方面的问题,提出制定操作性强的指导性政策、构建质量管理体系、发挥医疗机构主体作用、探索自制试剂产品转化路径等政策建议。

本文引用格式

沈士祺 , 谢泽宁 , 刘志刚 , 孙斌 . 公立医院医疗机构自行研制体外诊断试剂的发展现况及政策建议[J]. 健康发展与政策研究, 2025 , 28(1) : 98 -103 . DOI: 10.12458/HDPR.202407039

Abstract

The development and use of in-house in vitro diagnostic (IVD) reagents developed by public hospitals play a vital role in the clinical diagnosis and treatment, which represent an important pathway toward high-quality development. This study reviewed and compared the regulatory policies regarding IVD reagents both domestically and internationally, and summarized the implementation of pilot programs in domestic hospitals following the enactment of the Regulation on the Supervision and Administration of Medical Devices (revised in 2021), with a focus on experience from Ruijin Hospital. Challenges identified in the current practice process include limited institutional testing capabilities, unclear verification standards, underdeveloped product commercialization and inadequate pricing mechanism. At the same time, it proposes policy recommendations such as developing practical guidelines, building a quality management system, enhancing the role of medical institutions, and exploring the commercialization pathways of in-house IVD reagents.

医疗机构自行研制体外诊断试剂(以下简称“自制试剂”)的试点是全面贯彻落实党中央、国务院关于全力做强创新引擎,打造自主创新新高地决策部署,加快关键技术研发的重要举措[1]。2021年2月,国务院发布《医疗器械监督管理条例》(国令第739号)(以下简称“新《条例》”)[2],并于同年6月1日实施。新《条例》规定:对国内尚无同品种产品上市的体外诊断试剂,符合条件的医疗机构根据本单位的临床需要,可自行研制,在执业医师指导下在本单位内使用。新《条例》的实施标志着我国的医疗机构自制试剂在正式纳入医疗器械监管的同时也获得了合法地位。2022年底,国家药品监督管理局与国家卫生健康委员会联合发文开展医疗机构自制试剂试点,标志着相关工作进入了正式实施阶段[3]。基于此,本文分析比较国内外相关地区的管理政策,对当前国内医疗机构自制试剂试点工作的开展情况及存在问题进行总结,并介绍上海交通大学医学院附属瑞金医院的相关经验做法,以期提供针对性的政策建议。

1 发展医疗机构自制试剂的现实意义

当前我国鼓励公立医院发展医疗机构自制试剂,主要有以下5个方面的原因:1)患者需求层面,临床上的部分罕见病检测项目[4]因所涉患者数量少、临床研究周期长,致使企业申报产品注册动力不足,难以满足患者医疗需求;2)产品开发层面,由于部分创新类技术的方法学更新迭代较快,导致常规产品研发注册速度与临床需求的变化速度难以匹配[5];3)医疗机构层面,高质量发展的内驱力促使医院开展“产学研用”一体化建设,以搭建完整的精准医疗平台,从而带动医院自身科研和服务能力的整体提升;4)政策制定者层面,试图通过鼓励自制试剂的发展,探索相关产品的转化上市路径,在服务更多患者的同时带动区域内相关生物医药产业的发展;5)市场层面,目前公立医院参与程度低,以上海1项问卷调查为例,全市115家受访二级甲等及以上医疗机构中,仅19家反馈开展了实验室自建项目(laboratory developed test, LDT)[6],需要公立医院发挥主体和市场的“压舱石”作用。因此,医疗机构自制试剂在产品需求、供给、生产、政府管理和市场层面均有必要开展试点和推广工作。

2 国内外医疗机构自制试剂的管理政策对比分析

2.1 监管主体

美国卫生与公众服务部是维护美国公民健康、提供公共服务的联邦政府行政部门,其下2个独立机构:美国食品药品监督管理局(Food and Drug Administration, FDA)负责体外诊断试剂的产品管理,如产品风险分类、注册、上市、生产制造等;美国联邦医疗保险和医疗补助服务中心(Centers for Medicare and Medicaid Services, CMS)负责产品的使用管理,如相关检测实验室的认证和监管[7]。在欧盟,由欧盟委员会健康和食品安全部门下设的公共卫生部分管医疗器械等行业,其下设的医疗器械协调小组(Medical Device Coordination Group Working Groups, MDCG)主要协助医疗器械相关法规执行,讨论市场监管、国际问题、新技术、临床研究等内容,同时负责公告机构的资质认定和标准化;各成员国医疗器械主管当局(Competent Authorities for Medical Devices, CAMD)负责医疗器械相关法规的具体执行,如现场检查及产品上市后监管等;公告机构作为独立的第三方评审机构,负责医疗机构自制试剂注册申报资料的技术审评工作[8]。我国政策与国外类似,大致以产品上市使用为界,药品监督管理部门负责前期的管理注册备案和备案后现场核查,卫生行政管理部门负责备案后的日常监管。

2.2 监管内涵

国外医疗机构自制试剂相关管理政策出台较早。1976年,美国国会通过了《医疗器械修正案》(Medical Device Amendments),修订了《联邦食品、药品和化妆品法案》(Federal Food, Drug, and Cosmetic Act,FD&C Act),创建一个管理医疗器械的综合系统[9]。起初,美国对传统LDT采取自由裁量的管理方式,相关实验室取得《临床实验室改善法案》(Clinical Laboratory Improvement Amendments, CLIA)认证就可开展LDT(即对机构而非产品进行监管)[10]。此后,美国FDA逐渐认识到相关产品使用过程中存在的风险,经过多年博弈,美国FDA于2023年发布LDT新法规草案,将监管对象范围外延至“以LDT形式提供的体外诊断产品(in vitro diagnostic products, IVD)”,明确新法规适用于“供临床使用,在单个受认证实验室内设计、制造和使用的IVD”(对机构和产品均进行监管)[11]。欧盟于1998年发布《体外诊断医疗器械指令98/79/EC》(In Vitro Diagnostic Directive, IVDD 98/79/EC),将医疗机构自制试剂定义为“在同一医疗机构或在其附近制造和使用,而没有转移到另一法人实体的产品”,LDT不受IVDD相关条款的监管[12]。但2017年发布的《体外诊断医疗器械监管法规(EU)207/746》[In Vitro Diagnostic Medical Devices Regulation, IVDR(ELI207/746)]明确指出,在医疗机构内制备和使用的试剂,除用于性能研究外,均应纳入体外诊断医疗器械的监管范围[13]。我国对于医疗机构自制试剂的监管范围定义较为明确,即作为体外诊断试剂按照医疗器械进行管理,同时对自制试剂的产品类型和医疗机构的资质有更为具体的要求。

2.3 监管要求

随着LDT监管内涵的变化,国外相关产品的监管尺度总体呈现收紧趋势。20世纪90年代,美国FDA开始与相关利益方讨论对LDT进行适当监管,并于2014年、2015年公布2个监管草案,其核心均在于以风险程度(I类较低,II类中等,III类最高)对产品进行分类监管,分步骤分期进行LDT审查。2024年7月生效的美国FDA最新法案规定,将逐步取消LDT的自由裁量权,累计通过大约4年,分5个阶段将其纳入IVD监管体系中[14]。与之类似,欧盟IVDR法案也要求医疗机构自制试剂在满足安全和性能的基本要求外,还需符合以下条件[15]:1)机构内自行使用;2)制造和使用过程具备质量控制体系;3)实验室ISO 15189标准要求;4)无上市的同类产品;5)产品信息备案;6)公布产品说明(含风险分析);7)提交产品技术和性能资料;8)确保产品符合性能要求。根据国家相关法规要求和部分地区试点实施方案,国内医疗机构自制试剂按医疗器械进行管理,产品备案审查内容需包括:1)医疗机构学术和伦理审查;2)自制使用必要性的说明;3)技术要求;4)性能评价资料;5)临床研究资料;6)风险分析资料;7)自检报告或医疗器械检验机构出具的检验报告;8)使用说明或规程;9)制备相关情况说明及质量体系自查报告。

3 国内医疗机构自制试剂的发展现况

3.1 我国LDT的发展概况

2000年,我国首次发布新《条例》,明确指出医疗机构根据本单位的临床需要,可以研制医疗器械,在执业医师指导下在本单位使用[16]。2013年,原国家卫生和计划生育委员会医政管理局批准中国医科大学附属第一医院等3家单位为“国家卫生计生委个体化医学检测试点单位”,早期的LDT试点主要目的在于探索相关管理办法和技术指南验证,开展部分项目的验证、评价及先期试行,并为相关监管政策制定提供依据。《医疗器械监督管理条例》2014年和2017年的修订版本均删去了LDT相关内容的表述,而2013年发布的《医疗机构临床检验项目目录》、2014年发布的《医疗器械生产监督管理办法》、2016年发布的《医疗器械临床试验质量管理规范》等也从产品目录、生产要求、试验收费等方面明确了监管要求。虽然相关政策文件并非直接针对LDT,但由于其产品特性,在一定程度上限制了LDT在医疗机构的大范围推广,甚至部分项目以科研形式开展或在《体外诊断试剂分类目录》外进行,处于监管的灰色地带。
目前,国内开展的LDT主要包括3种类型:1)实验室通过购买试剂盒原材料来配制自用试剂;2)实验室通过改变现有试剂盒成分或操作程序来改进相关检测;3)实验室采购未经过医疗注册的试剂[17]。从项目数量上看,2020年上海全市19家二级及以上医疗机构开展的LDT项目共302项[7],同时期,美国共有12 000家经认证的实验室能够制造LDT,有267 000家实验室使用相关产品,LDT项目的开展数量由于监管等原因无法准确统计,但仅美国FDA估计的就有约11 000项[18],我国LDT的发展尚处于初期阶段。

3.2 医疗机构自制试剂的试点情况

自新《条例》发布以来,国家层面和地方层面相继出台有关政策鼓励医疗机构自制试剂的开展。从内容上看,大部分地区将医疗机构自制试剂作为扶持生物医药产业高质量发展的措施进行阐述,但上海市的发文明确了具体操作要求,见表1
表1 我国医疗机构自行研制体外诊断试剂部分政策文件
发文单位 文件名 发布时间 重点内容
国务院 医疗器械监督管理条例 2021年3月 国家政策层面重新允许医疗机构自行研制体外诊断试剂实施
中共中央、国务院 中共中央 国务院关于支持浦东新区高水平改革开放打造社会主义现代化建设引领区的意见 2021年4月 允许有条件的医疗机构开展自行研制体外诊断试剂试点
国家市场监督管理总局 体外诊断试剂注册与备案管理办法 2021年8月 明确医疗机构自行研制体外诊断试剂管理主体
重庆市人民政府办公厅 重庆市加快生物医药产业发展若干措施 2022年3月 支持研究型医院开展自行研制体外诊断试剂试点
广州市人民政府办公厅 广州市战略性新兴产业发展“十四五”规划 2022年3月 支持自行研制体外诊断试剂试点
国家药品监督管理局、
国家卫生健康委员会
医疗机构自行研制使用体外诊断试剂管理办法 2022年9月 内部征求意见,尚未发布
杭州市人民政府办公厅 关于加快生物医药产业高质量发展的若干措施 2022年10月 积极支持自行研制体外诊断试剂试点,有条件允许自制试剂项目服务于临床推广
国家药品监督管理局综合司、
国家卫生健康委员会办公厅
关于开展医疗机构自行研制使用体外诊断试剂试点工作的通知 2022年12月 确定北京协和医院等6家医院开展试点
上海市药品监督管理局、
上海市卫生健康委员会
本市开展医疗机构自行研制使用体外诊断试剂试点工作 2023年9月 确定上海交通大学医学院附属瑞金医院等4家医院开展试点
广州市人民政府办公厅 广州促进生物医药产业高质量发展的若干政策措施 2024年1月 确定分批次开展自行研制体外诊断试剂试点
上海市药品监督管理局、
上海市卫生健康委员会
上海市医疗机构自行研制体外诊断试剂现场核查要点、上海市医疗机构自行研制体外诊断试剂使用行为检查要点 2023年10月 明确自行研制体外诊断试剂备案前评估、备案后监管要求
上海市人民政府办公厅 上海市人民政府办公厅关于加强本市临床研究体系和能力建设支持生物医药产业发展的实施意见 2024年7月 支持试点医疗机构开展自行研制体外诊断试剂试点,并促进成果市场化转化
2023年7月,国家药品监督管理局协同国家卫生健康委员会印发《关于做好医疗机构自制试剂第一批试点品种有关工作的通知》(药监械注函〔2023〕164号),同年10月,由中国食品药品检定研究院具体负责,国家药品监督管理局会同国家卫生健康委员会组织召开专家论证会,在形成专家论证原则的同时,遴选出首批88个品种进行试点,涵盖遗传性基因检测产品、实体瘤多基因组合产品、抗菌药物监测产品、微生物基因组检测产品、代谢类物质检测产品等。2023年3月,上海市开展医疗机构自制试剂试点工作,复旦大学附属肿瘤医院、上海交通大学医学院附属上海儿童医学中心、复旦大学附属中山医院、上海交通大学医学院附属瑞金医院等4家医院列入试点单位。截至2024年底,上海全市4家试点单位共有59个自制试剂试点品种纳入上海市首批遴选品种目录,占全国总数的67%。总体来看,已完成相关建章立制、开发完善备案系统、指导试点医疗机构初步建立质量管理体系等基础工作,目前有5项试点品种进入试点备案阶段。截至2024年7月,上海交通大学医学院附属上海儿童医学中心“五项抗癫痫药物浓度测定试剂盒(液相色谱串联质谱法)”已完成备案,成为试点工作开展以来上海市首个完成备案的医疗机构自制试剂。

3.3 具体医院试点工作介绍

20世纪90年代以来,上海交通大学医学院附属瑞金医院围绕疑难罕见病诊治、出生缺陷诊断等临床需求,积极推动IVD自主研发。近10年来,上海交通大学医学院附属瑞金医院使用包括实时荧光聚合酶链式反应(polymerase chain reaction, PCR)技术、数字PCR技术、一代测序技术、多重连接探针扩增技术、高通量测序技术及质谱技术等自制试剂超50种,主要用于临床科研及疑难病、罕见病诊断,服务患者近5万例,申请相关专利20余项。2022年,陈赛娟院士在全国两会期间提交《关于大力推进基于“第二代测序”临床实验室自建项目(LDT)开展的建议》的提案,大力倡导推进医疗机构自制试剂试点工作。
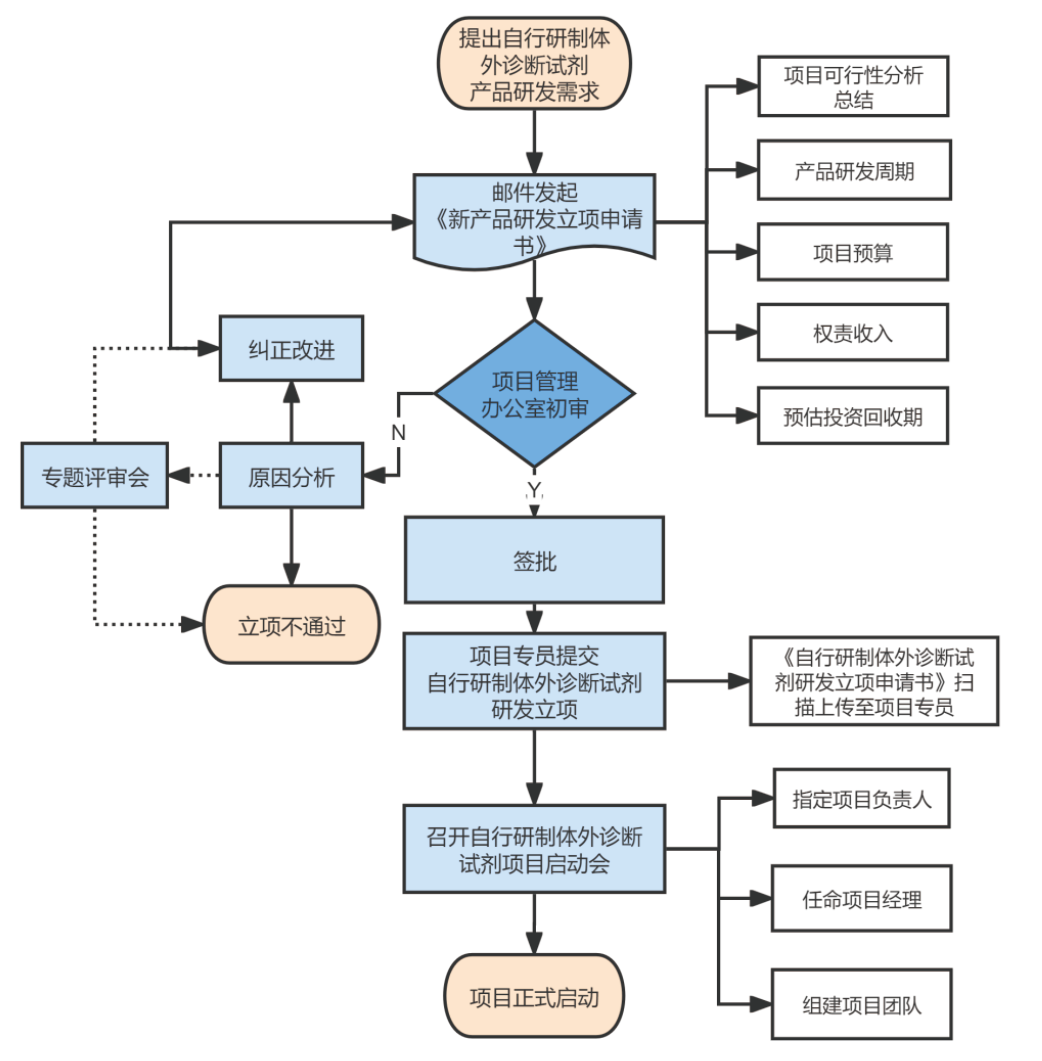
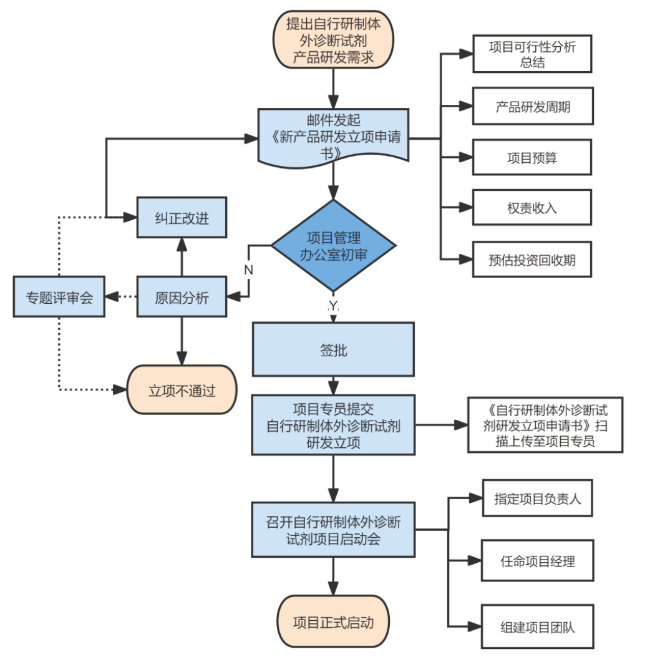
根据国家及上海市相关工作部署,上海交通大学医学院附属瑞金医院成立试点工作领导小组和自制试剂试点管理中心,全面负责医院自制试剂的试点工作,制定医院《自行研制使用体外诊断试剂试点工作实施方案》,包含质量手册和25个程序文件、34个管理文件等内容,初步建立了自制试剂质量管理体系。在品种申报方面,上海交通大学医学院附属瑞金医院构建了完整的自制试剂研发立项流程,见图1。截至2024年底,上海交通大学医学院附属瑞金医院共有内分泌代谢疾病和遗传性/先天性疾病诊断、急性白血病/淋巴瘤诊断、精准用药及药物浓度检测、实体肿瘤基因诊断、病原微生物检测和皮肤病诊断等25个产品进入国家首批遴选品种目录,占全国总数的28%,其中18个产品进入备案阶段,8个产品采用委托生产方式进行了试生产。
图1 自行研制体外诊断试剂研发立项流程

3.4 医疗机构自制试剂试点存在的问题

3.4.1 自制试剂产品检验主体能力不足

根据相关文件规定,在提交自制试剂注册备案时需要提供产品检验报告(检验报告应当符合国务院药品监督管理部门的要求,可以是医疗器械注册申请人、备案人的自检报告,也可以是委托有资质的医疗器械检验机构出具的检验报告)。在目前试点过程中,若选择采取医疗机构提供自检报告的方式,可能面临因医疗机构自检能力不足导致的产品溯源不确定、自检体系不符合要求等问题(如果对进行自检的医疗机构和受托生产企业进行自检体系核查,在现行标准下通过的难度较大)。若采取委托有资质的医疗器械检验机构出具报告的方式,则有可能面临可提供检验服务的机构数量不多、相关机构检验设备不全、设备安装测试和人员操作培训不足等问题。

3.4.2 自制试剂性能验证标准难以确定

目前,大多数试点自制试剂产品暂无国家标准、行业标准,国家标准品、参考品也无法覆盖试点品种涉及的所有范围(例如在肿瘤产品和遗传性产品中,涉及基因数量众多,市场中的标准产品无法覆盖所有基因,在提交的临床研究材料中也只能纳入部分基因样本),参考品的获取途径和选择方式未明确,从而导致在提交自制试剂产品性能评价资料、研究资料或进行产品检验时,针对产品的技术要求不易判定合规性和准确性。同时,当前试点品种往往为风险较高的第Ⅲ类IVD,技术原理新颖、专业性较强,对监管部门的业务能力也提出了更高要求。

3.4.3 自制试剂后续转化路径不明晰

按照自制试剂试点工作的整体部署,需探索自制试剂使用过程中产生的临床数据应用于体外诊断试剂注册申报的路径。目前,政策层面暂无针对自制试剂转化为IVD的优先条款(例如给予创新药物相似的跨前指导),试点期间对临床数据的收集仍缺乏更进一步的具体要求,尚未明确是否允许在自制试剂临床使用的同时进行真实世界研究,或者允许将临床使用过程中单中心的临床数据/真实世界研究数据用于IVD的注册申报。

3.4.4 自制试剂产品定价体系暂未确定

自制试剂产品的申报及收费标准目前尚未明确,将会对后续阶段产品投入临床应用产生不利影响。因收费标准暂未明确,受体量的限制,自制试剂的研发、生产成本也比IVD高(如果参考IVD生产“三批试产+留样”模式、独立生产线等要求将导致更高的生产成本),由此医院会面临国有资产流失的审计风险。同时根据现行规定,试点医院需落实自制试剂主体责任,委托生产服务协议和委托生产合同应在备案前签署,在与相关受托生产企业进行招投标协商过程中,受托生产企业对于委托生产服务金额和试点工作未来走向存在较多顾虑,将影响生产工作的开展。

4 政策建议

4.1 确立明确且操作性强的指导性政策

目前国内医疗机构自制试剂尚处于起步阶段,需鼓励医疗机构积极开展相关产品的研制和应用,在具体政策的制定过程中需避免“无限接近IVD监管标准”的情况发生。当前试点过程中审批流程自上而下,关键节点靠主管部门推动,尚未建立自下而上的申报步骤和时间表,对于产品技术要求、性能评价、临床研究等申报材料要求需根据实际情况予以简化。

4.2 构建自制试剂质量管理体系

政策层面应尽快出台完整的自制试剂质量控制措施,实现生产(实验室)、使用(产品)全过程质量可控。基于实验室质量管理体系(ISO 15189)和医疗器械质量管理体系(ISO 13485)的相关要求,构建医疗机构自制试剂的质量管理体系,从医疗机构实际出发,更安全、有序地推动自制试剂制备。由于目前使用的自制试剂往往为风险较高的第Ⅲ类IVD,因此需持续提升监管机构的专业能力以维持风险和创新之间的平衡。

4.3 充分发挥医疗机构的主体作用

现阶段,可参考国外经验充分发挥医疗机构的主体作用和能动性,着眼于“抓医院”而非“抓产品”,即选择科研基础雄厚、医疗服务质量高、主观意愿积极的医疗机构,经审查后认定其资质,由该医疗机构自主开展自制试剂的使用并承担相应的主体责任,保证产品质量和医疗安全,监管部门在政策实施初期仅确立自制试剂使用的基本原则和方向。在积累一定数量的病例和使用经验基础上,再行确立医疗机构自制试剂注册备案、生产、使用的指导原则和管理方案。

4.4 积极探索自制试剂产品转化路径

开展自制试剂产品试点的目的之一,就是探索备案产品转化为上市产品的路径,以服务更多患者。积极探索备案产品的转化路径,需在政策层面明确将自制试剂使用过程中产生的真实世界数据应用于IVD注册申报的路径和要求,包括数据收集、质量控制、统计分析等。需强化监管部门与医疗机构的合作与沟通,提前研究制订真实世界研究方案,建立相应定价机制,切实推动备案产品在临床研究和试点应用后顺利上市转化。
·作者贡献:沈士祺负责研究选题并设计整体框架,协调团队分工,修改意见整合;谢泽宁负责政策文件和行业报告的深度解读,参与论文讨论部分的修订;刘志刚负责国内外监管政策对比研究,参与政策建议部分的可行性论证;孙斌负责指导政策建议的层级设计和表述规范,把控学术质量。
·利益冲突:所有作者声明本文无实际或潜在的利益冲突。
[1]
中共中央, 国务院. 中共中央国务院关于支持浦东新区高水平改革开放打造社会主义现代化建设引领区的意见[EB/OL]. [2024-06-11]. https://www.gov.cn/gongbao/content/2021/content_5627682.htm.

[2]
国务院. 医疗器械监督管理条例(国令第739号)[EB/OL]. [2024-06-11]. https://www.gov.cn/zhengce/content/2021-03/18/content_5593739.htm.

[3]
上海市卫生健康委员会. 本市开展医疗机构自行研制使用体外诊断试剂试点工作[EB/OL]. [2024-06-11]. https://jds.wsjkw.sh.gov.cn/jds-dtxx/20230913/cd35bcd7688c4e15b9e7ef5c7d86b68b.html.

[4]
燕娟, 李颖, 陈燕, 等. 医疗机构实验室自制体外诊断试剂质量评价体系建立的探讨[J]. 中国药事, 2023, 37(7): 764-771.

DOI

[5]
梁爽, 孙果梅. 关于上海市体外诊断试剂产业高质量创新发展的思考[J]. 中国医疗器械杂志, 2024, 48(3): 339-342.

[6]
王寅, 李卿, 王雪亮, 等. 上海市临床实验室自建检测方法的市场需求和政府监管政策建议[J]. 中国卫生资源, 2020, 23(4): 427-431.

[7]
周良彬, 李伟松, 黄颖. 国内外医疗机构自制试剂监管政策发展历史与借鉴[J]. 中国食品药品监管, 2022(5): 84-93.

[8]
European Commission. Medical Devices - Dialogue between interested parties[EB/0L]. [2024-06-11]. https://ec.europa.eu/health/md_dialogue/overview_en.

[9]
Office of the Law Revision Counsel of the United States House of Representatives. Federal food, drug, and cosmetic act[EB/OL]. [2024-06-11]. https://www.govinfo.gov/content/pkg/USCODE-2020-title21/html/USCODE-2020-title21-chap9.htm.

[10]
中华医学会检验医学分会. 我国医学检验部门自建检测方法发展与管理建议[J]. 中华检验医学杂志, 2017, 40(3): 162-164.

[11]
Food and Drug Administration. FDA takes action aimed at helping to ensure the safety and effectiveness of laboratory developed tests[EB/OL]. [2024-06-11]. https://www.fda.gov/news-events/press-announcements/fda-takes-action-aimed-helping-ensure-safety-and-effectiveness-laboratory-developed-tests.

[12]
施一然, 梁毅. 我国临床实验室自建检测方法管理优化及对策建议[J]. 中国药业, 2019, 28(12): 92-95.

[13]
European Union. Regulation (EU) 2017/746 of the European Parliament and of the Council of 5 April 2017 on in vitro diagnostic medical devices and repealing Directive 98/79/EC and Commission Decision 2010/227/EU[EB/OL]. [2024-06-11]. https://eur-lex.europa.eu/legal-content/EN/TXT/?uri=CELEX:32017R0746.

[14]
Food and Drug Administration. Laboratory developed tests[EB/OL]. [2024-06-11]. https://www.fda.gov/medical-devices/in-vitro-diagnostics/laboratory-developed-tests.

[15]
赵庆亚, 刘歆. 浅谈国内外医疗机构临床检测实验室自建项目的监管模式[J]. 中国医疗器械信息, 2023, 29(23): 1-3.

[16]
国务院. 医疗器械监督管理条例(国令第276号)[EB/OL]. [2024-06-11]. https://www.gov.cn/gongbao/content/2000/content_60576.htm.

[17]
沈袁恒. 医学检验实验室自建检测方法的现状分析与管理展望[J]. 中华临床实验室管理电子杂志, 2023, 11(4): 200-206.

[18]
Pew Charitable Trusts. The role of lab-developed tests in the in vitro diagnostics market[EB/OL]. [2024-06-11]. https://www.pewtrusts.org/en/research-and-analysis/reports/2021/10/the-role-of-lab-developed-tests-in-the-in-vitro-diagnostics-market.

文章导航

/